
Подготовка к экзамену или олимпиаде по математике – сложный процесс, на котором легко «споткнуться». Ученик вроде понимает условие задачи, начинает ее решать и на каком-то этапе застревает: не сходится ответ, неясно, где произошла ошибка, ускользает логика решения.
Здесь на помощь может прийти нейросеть для математики. Она не окажется полноценной заменой ученику – не будет думать за него, да и на экзамене воспользоваться ИИ было бы сложно. Однако современные умные модели могут стать удобными тренажерами, инструментами, объясняющими непростые для понимания правила и формулы.
Из этой статьи вы узнаете, как можно использовать нейросети при подготовке к ЕГЭ и олимпиадам по математике, как составлять промпты и как популярные ИИ-модели справляются с ролью онлайн-репетитора. Тесты проводились на базе нейросетей, доступных в агрегаторе GPTunneL.
Если относиться к ИИ как к автоматическому генератору ответов, он быстро начнет вредить: будет давать правильный результат, но не поможет понять сложную тему. Рабочий подход – использовать нейросеть в трех аспектах:
Но всегда помните: опасно, если модель:
Поэтому перепроверка каждого ответа – это база, которую не стоит игнорировать.
Мини-задача: «Решите уравнение |2x − 3| = x + 5».
Типичная ошибка здесь – забыть про ОДЗ (правая часть должна быть неотрицательной) и не проверить корни подстановкой.
Алгоритм решения всегда один: ограничения → разбор по случаям → проверка. Вот три универсальных промпта, которые следуют этому алгоритму:
Как проверить:
ОДЗ должно быть явно выписано, разбор по случаям выполнен без пропусков, а все найденные корни проверены подстановкой. Это позволяет быстро понять, не пропустила ли модель условия корректности и не выдала ли формальный, но неверный ответ.
Мини-задача: «В окружности проведены касательная в точке A и хорда AB. Угол между ними равен 35°. Найдите величину дуги AB».
Если без визуала трудно, модель можно попросить схематично изобразить чертеж – это часто проясняет логику.
Как проверить:
В планиметрии важно убедиться, что модель:
Это помогает сразу увидеть логические разрывы и неправильно использованные теоремы.
Мы показали универсальную схему работы с нейросетью: разбор типовой задачи, поиск ошибок и генерация тренировочных упражнений. Этот формат одинаково работает для всех разделов математики. Поэтому дальше мы не повторяем промпты, а кратко разбираем типовые задачи других тем и показываем, как ИИ помогает избежать характерных ошибок.
Типовые задачи: возрастание/убывание, экстремумы, максимум/минимум на отрезке.
Где чаще всего ошибаются:
Как помогает ИИ:
Как проверить:
При работе с производной в ответе модели стоит проверять корректность вычисления производной, полноту списка критических точек, верное определение знаков на промежутках и учет значений на концах отрезка. Такой алгоритм быстро выявляет наиболее частые ошибки ИИ при исследовании функций.
Типовые задачи: определенный интеграл, площадь под графиком.
Где чаще всего ошибаются:
Как помогает ИИ:
Как проверить:
Проследите, что первообразная найдена корректно, пределы подставлены осмысленно, а знак площади учтен в соответствии с графиком функции. Это поможет избежать механических ошибок и понять, правильно ли интерпретирован результат.
Типовые задачи: независимые события, «хотя бы одно», классические задачи на выбор объектов из группы (так называемые «урновые схемы»).
Где чаще всего ошибаются:
Как помогает ИИ:
Как проверить:
Убидись, что пространство исходов сформировано верно, зависимость или независимость событий определена корректно, метод дополнения применен уместно, а формулировка каждого случая отражает условие задачи.
Типовые задачи: объемы тел, угол между прямой и плоскостью.
Где чаще всего ошибаются:
Как помогает:
Как проверить:
Обратите внимание на правильность построения, выбор и понимание высоты, проекцию элементов и точность использования единиц измерения.
Типовые задачи: неравенства (AM–GM – связь среднего арифметического и геометрического), задачи на логическое обоснование и базовая комбинаторика – подсчет числа возможных вариантов.
Где чаще всего ошибаются:
Как помогает ИИ:
Как проверить:
Четко ли определена цель рассуждений, обоснованы ли все переходы, указаны ли условия равенства и проверены ли граничные случаи? Ответьте на эти вопросы, чтобы быстро заметить слабые места в логике решения.
Модель: GPT-5.2
Промпт:
«Реши задачу и объясни решение так, чтобы ученик мог воспроизвести на экзамене. Задача: "Решить уравнение |2x − 3| = x + 5". Требования к оформлению:
Результат

GPT-5.2 решил задачу, не отклоняясь от заданной схемы.
Сначала нейросеть нашла область допустимых значений: из условия (|2x − 3|\ge 0) вывела (x + 5\ge 0), то есть (x\ge -5). Затем раскрыла модуль по случаям:
Каждое значение проверила на соответствие условию своего случая и ОДЗ. При подстановке корней все ответы сошлись. В конце ИИ кратко обозначил метод: уравнение с модулем решается, если разделить выражение на случаи в зависимости от знака подмодульного выражения.
А вот и само решение.
Модель: Claude 4.5 Sonnet
Промпт:
«Реши уравнение и отдельно проверь ОДЗ. Задача: (\log_2(x − 1) + \log_2(x + 3) = 3). Формат:
Результат

Модель:
Решение строго следует алгоритму. Каждое действие нейросеть объяснила. Просмотреть задачу можно тут.
Модель: Gemini 3 Pro
Промпт:
«Реши геометрическую задачу. Если нужен рисунок, опиши его словами и введи обозначения. Задача: В окружности даны хорда AB и касательная в точке A. Угол между касательной и хордой AB равен 35°. Найди величину дуги AB (в градусах). Требования:
Результат

Gemini 3 Pro корректно применяет теорему о касательной и хорде: угол между ними равен половине дуги. Нейросеть:
Решение структурированно и корректно. А ссылка на него – в этом диалоге.
Модель: Qwen 3 Max
Промпт:
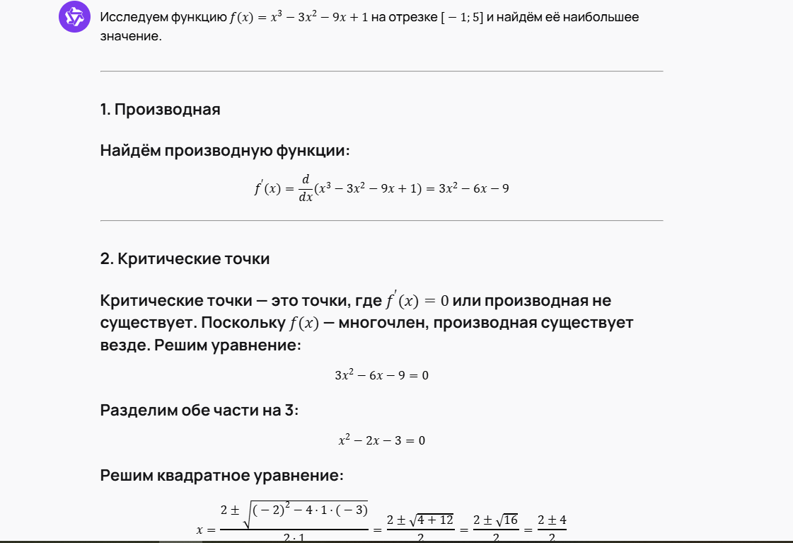
«Исследуй функцию на отрезке и найди наибольшее значение. Задача: (f(x) = x^3 - 3x^2 - 9x + 1) на отрезке ([-1; 5]). Формат решения: производная → критические точки → таблица знаков → значения в критических и на концах → максимум. Обязательно: выпиши вычисления аккуратно, без "в уме"».
Результат

Qwen 3 Max:
Решение произведено корректно и в рамках указанного алгоритма.
Сам пример – здесь.
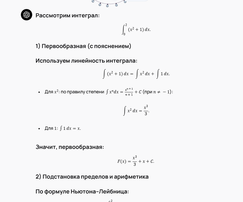
Модель: GPT-5.2
Промпт:
«Вычисли определенный интеграл и объясни, что он означает геометрически. Задача: (\int {0}^{2} (x^2+1), dx). Требования:
Результат

GPT-5.2 предоставил аккуратное и последовательное решение. Нейросеть:
Затем пояснила, что интеграл – это площадь под графиком (y = x^2 + 1) между 0 и 2. Поскольку функция на отрезке всегда ≥1, площадь положительная.
Чтобы просмотреть решение, заходите сюда.
Модель: Claude 4.5 Sonnet
Промпт:
«Реши задачу по вероятности двумя способами, если возможно (прямой подсчет и через дополнение). Задача: "Монету подбрасывают 3 раза. Найди вероятность того, что орел выпадет хотя бы один раз". Формат:
Сверь ответы».
Результат

Claude 4.5 Sonnet четко показывает оба подхода. В первом нейросеть находит вероятность трех решек подряд (P(РРР) = 1/8) и вычисляет (P(\geq 1\ \text{орел}) = 1 - 1/8 = 7/8). Во втором перечисляет все восемь исходов, отмечает, что семь содержат орла, и снова получает (7/8).
В качестве альтернативы модель, как мы и просили, использует биномиальную формулу: (C_3^1 + C_3^2 + C_3^3 = 7) деленных на (2^3). Ответ совпадает – 0,875.
Оценить, как справился ИИ, можно тут.
Модель: Qwen 3 Max
Промпт:
«Реши стереометрию, обозначения вводи явно. Задача: "Объем пирамиды равен 60. Площадь основания равна 24. Найди высоту пирамиды". Формат: формула объема → подстановка → решение → единицы измерения».
Результат

Здесь вычисления короткие, но модель четко выдерживает формат: сначала напоминает формулу (V = \tfrac{1}{3}S_\text{осн}h), затем подставляет (V = 60) и (S_\text{осн} = 24). Уравнение (60 = 8h) сводится к простому делению, и получается (h = 7{,}5). В ответе указаны единицы длины. Подход пошаговый, ясный, легко проследить, откуда берется число 7,5 и почему. А здесь – результат.
Модель: Claude 4.5 Sonnet
Промпт:
«Докажи неравенство, каждый переход поясняй. Задача: "Для (a > 0), (b > 0) докажи: (\frac{a}{b} + \frac{b}{a} ≥ 2)". Требования:
Результат

Модель выбирает неравенство AM–GM и подробно объясняет, почему его можно применить: (\frac{a}{b}) и (\frac{b}{a}) положительны. Она аккуратно пишет дроби, показывает, что их произведение равно 1, и после умножает обе части на 2, получая искомое неравенство.
После ИИ отмечает, что равенство возможно только при (a = b), так как только в этом случае (\frac{a}{b} = \frac{b}{a}). Пояснения изложены простым, доступным языком, оценить который вы можете в этом чате.
Искусственный интеллект существенно ускоряет подготовку к экзаменам и олимпиадам. Он объясняет решения, помогает находить ошибки, служит в качестве генератора тренировочных задач. Но на экзамене решающее слово не за моделью, а за тем, кто ее использует: как человек понимает суть, может ли проверить область допустимых значений, не путается ли в условиях и формулах.
Чтобы получить необходимые навыки, действуйте по следующему алгоритму:
Такой подход поможет довести навыки до автоматизма, развить мышление, утвердиться в собственных знаниях. Таким образом, нейросеть для решения математики окажется не «последней соломинкой для утопающего», а надежным и безотказным онлайн-репетитором.